建设单位:内蒙古宝隆能源有限公司
编制日期:2019年10月
表一
建设项目名称 | 内蒙古宝隆能源有限公司120万吨/年选煤厂项目 |
建设单位 | 内蒙古宝隆能源有限公司 |
建设项目性质 | 新建 |
建设地点 | 内蒙古自治区鄂尔多斯市达拉特旗风水梁镇内蒙古宝利煤炭有限公司煤矿二采区工业场地 |
主要产品名称 | 大块煤、中块煤、小块煤、沫煤 |
实际生产能力 | 120万吨/a |
建设项目环评时间 | 2019年5月 | 开工时间 | 2019年7月 |
建成投产 | 2019年9月20日 | 验收现场 监测时间 | 2019年9月26日-27日 |
环境影响评价审批部门 | 鄂尔多斯市生态环境局 鄂环评字【2019】139号 | 环境影响评价单位 | 重庆市丰达环境影响评价有限公司 |
投资总概算 (万元) | 1800 | 环保投资(万元) | 283 | 比例(%) | 15.72 |
实际总投资 (万元) | 1800 | 实际环保投资(万元) | 500 | 27.78 |
验收监测依据 | 1、国务院关于修改《建设项目环境保护管理条例》国务院第682号令,2017年10月1日施行; 2、《建设项目竣工环境保护验收暂行办法》国环规环评【2017】4号,2017年11月20日发布实施 3、《建设项目竣工环境保护验收技术指南 污染影响类》(中华人民共和国生态环境部 公告[2018]9号文,2018年5月16日 4、《中华人民共和国大气污染防治法》(2018年10月26日实施); 5、《中华人民共和国环境噪声污染防治法》(2018年12月29日实施); 6、《中华人民共和国水污染防治法》(2018年1月1日实施) 7、《中华人民共和国固体废物污染环境防治法》(2016年11月7日实施) 8、《内蒙古宝隆能源有限公司120万吨/年选煤厂项目环境影响评价报告表》2019年5月; 9、《内蒙古宝隆能源有限公司120万吨/年选煤厂项目环境影响评价报告表的批复》(鄂尔多斯市生态环境局 鄂环评字【2019】139号; 10、《建设项目竣工环境保护验收监测委托书》; 11、现场调查资料、现场监测数据及内蒙古宝隆能源有限公司提供的相关数据。 |
验收监测依据 | 1、国务院关于修改《建设项目环境保护管理条例》国务院第682号令,2017年10月1日施行; 2、《建设项目竣工环境保护验收暂行办法》国环规环评【2017】4号,2017年11月20日发布实施 3、《建设项目竣工环境保护验收技术指南 污染影响类》(中华人民共和国生态环境部 公告[2018]9号文,2018年5月16日 4、《中华人民共和国大气污染防治法》(2018年10月26日实施); 5、《中华人民共和国环境噪声污染防治法》(2018年12月29日实施); 6、《中华人民共和国水污染防治法》(2018年1月1日实施) 7、《中华人民共和国固体废物污染环境防治法》(2016年11月7日实施) 8、《内蒙古宝隆能源有限公司120万吨/年选煤厂项目环境影响评价报告表》2019年5月; 9、《内蒙古宝隆能源有限公司120万吨/年选煤厂项目环境影响评价报告表的批复》(鄂尔多斯市生态环境局 鄂环评字【2019】139号; 10、《建设项目竣工环境保护验收监测委托书》; 11、现场调查资料、现场监测数据及内蒙古宝隆能源有限公司提供的相关数据。 |
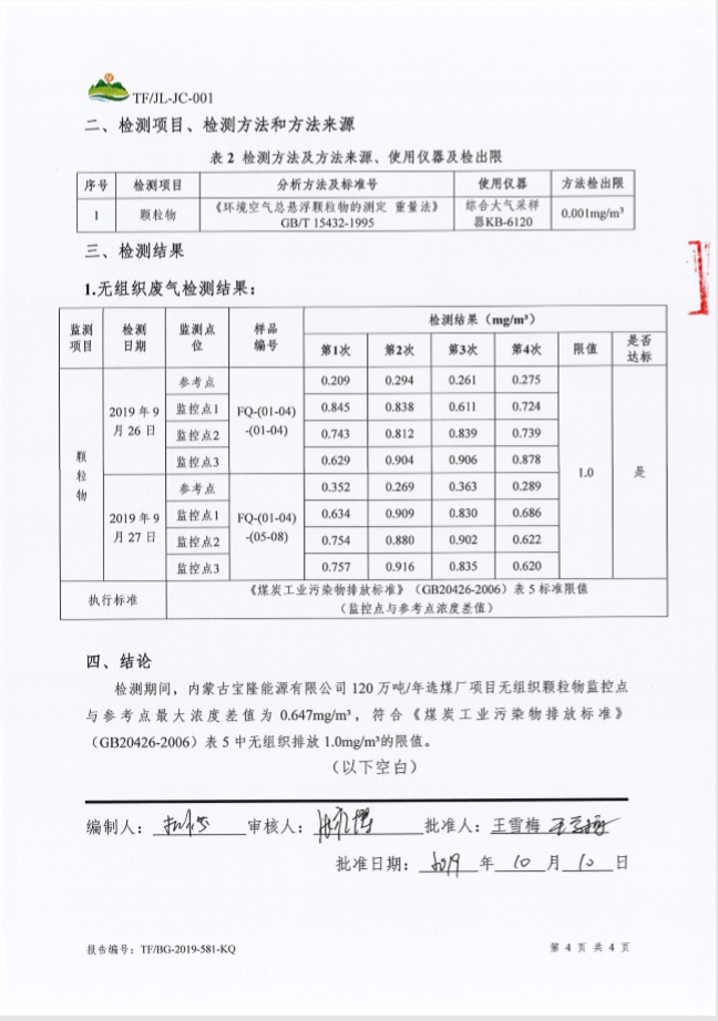
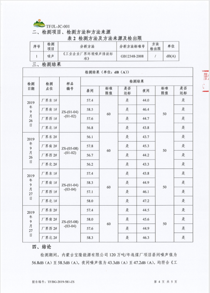
验收监测评价标准、标号、级别、限值 | 1、项目无组织废气排放执行《煤炭工业污染物排放标准》(GB20426-2006)表5中煤炭工业大气污染物无组织排放限值(监控点与参考点浓度差值1.0mg/Nm3); 2、噪声执行《工业企业厂界环境噪声排放标准》(GB12348-2008)中2类标准限值(昼间60dB(A),夜间50dB(A))。 |
表二
2工程概况 2.1项目建设背景 内蒙古宝隆能源有限公司位于内蒙古自治区鄂尔多斯市达拉特旗风水梁镇石匠窑村。2019年5月,由重庆市丰达环境影响评价有限公司编制完成《内蒙古宝隆能源有限公司120万吨/年选煤厂项目环境影响报告表》;2019年7月18日,鄂尔多斯市生态环境局批复了该项目环评报告表(鄂环评字【2019】139号)。 2.2项目基本情况 项目名称:内蒙古宝隆能源有限公司120万吨/年选煤厂项目 项目性质:新建 建设地点:本项目位于内蒙古自治区鄂尔多斯市达拉特旗风水梁镇内蒙古宝利煤炭有限公司煤矿二采区工业场地,根据实地察看与Google卫星云图进行对比得地理坐标为:东经:110°17'20.59";北纬:39°52'55.93",具体地理位置、厂区平面图见图2、图3。 建设单位:内蒙古宝隆能源有限公司 2.3建设内容 本项目主要建设内容包括一条年选煤120万吨的复合式干法选煤生产线、生产车间、煤储棚。 |
表1项目组成
类别 | 项目 | 环评要求建设内容 | 实际建设内容 | 符合性说明 |
主体工程 | 生产车间 | 1座,长190m,宽87m,最大檐高21.00m,为钢结构建筑物,保温压型彩板围护。内设分选系统、破碎系统。 | 建设1座钢结构的封闭生产车间,占地面积约为16530m2,生产车间内配备1套风选脱硫系统、1套破碎系统。 | 符合环评要求 |
储运工程 | 原煤、产品煤、矸石储棚 | 2座,分别长95m,宽87m,采用钢筋混凝土框架结构,外围护为压型彩钢板,为全封闭结构。内部采取分区储存,产品煤储量约为30000t,可储存260t矸石。 | 共建设2座全封闭的钢结构煤储棚,占地面积分别为8265m2,总占地面积约16530m2,储棚内部采取分区储存,产品煤储存量约为3万t,矸石存储量约为260t。 | 符合环评要求 |
运输 | 汽运 | 运输道路要求硬化。场内运输路面宽度7m,全长150m;场外运输路面宽度4m,全长200m。 | 厂内运输道路长约150m,路面宽约7m;场外运输道路长约200m,路面宽约4m,均采用洒水车进行洒水降尘。 | 符合环评要求 |
皮带 | 设置全封闭皮带运输系统,用于输送产品至其车间。 | 本项目皮带输送栈桥均置于全封闭的生产车间内。 | 皮带输送栈桥均置于全封闭的生产车间内 |
辅助工程 | 办公生活区 | 租赁民房。 | 本项目租赁的民房用于办公生活。 | 符合环评要求 |
公用工程 | 供水 | 生产用水由内蒙古宝利煤炭有限责任公司煤矿疏干水提供。 | 生产用水由内蒙古宝利煤炭有限责任公司煤矿疏干水提供。 | 符合环评要求 |
供电 | 供电依托内蒙古宝利煤炭有限责任公司宝利露天煤矿(1.20Mt/a)改扩建项目供给。 | 供电依托内蒙古宝利煤炭有限责任公司宝利露天煤矿(1.20Mt/a)改扩建项目供给。 | 符合环评要求 |
供热 | 生产车间不需要供热,采用电暖气。 | 生产车间不需要供热,因此未建设供热锅炉,办公生活区采用电暖器进行供暖。 | 符合环评要求 |
排水 | 本项目废水处理依托内蒙古宝利煤炭有限责任公司宝利露天煤矿(1.20Mt/a)改扩建项目现有污水处理站。 | 本项目产生的生活污水经化粪池收集后依托内蒙古宝利煤炭有限责任公司宝利露天煤矿(1.20Mt/a)改扩建项目污水处理站进行处理。 | 符合环评要求 |
| 排水 | 本项目废水处理依托内蒙古宝利煤炭有限责任公司宝利露天煤矿(1.20Mt/a)改扩建项目现有污水处理站。 | 本项目产生的生活污水经化粪池收集后依托内蒙古宝利煤炭有限责任公司宝利露天煤矿(1.20Mt/a)改扩建项目污水处理站进行处理。 | 符合环评要求 |
环保工程 | 废气 | 原煤卸车 | 全封闭原煤储棚+卸车区上方设水雾喷头抑尘,要求喷淋覆盖率达98%。 | 建设全封闭的原煤储棚,并在卸车区上方安装喷淋装置进行洒水降尘。 | 符合环评要求 |
筛分破碎系统 | 全封闭+集尘罩(1台)+布袋除尘器(1台)+15m高排气筒(1根)+局部喷淋。 | 项目筛分、破碎系统位于全封闭的生产车间内,生产车间内安装喷淋设施进行洒水降尘。 | 生产车间顶部安装喷淋装置进行性洒水降尘 |
煤炭堆存 | 堆存区上方设置水雾喷淋设施,要求喷淋覆盖率达98%。 | 煤炭的存储区和转运区上方均设置喷淋装置,进行洒水降尘。 | 符合环评要求 |
煤炭转运 | 各转载点及上方设置水雾喷头+全封闭煤炭皮带输送,要求喷淋覆盖率达98%。 |
废水 | 地面冲洗废水 | 地漏收集依托内蒙古宝利煤炭有限责任公司现有污水处理站。 | 地漏收集依托内蒙古宝利煤炭有限责任公司现有污水处理站。 | 符合环评要求 |
生活污水 | 生活污水依托宝利煤矿现有污水处理系统处理后全部回用。 | 项目产生的生活污水经化粪池收集后拉运至宝利煤矿污水处理站进行处理,最终用于厂区洒水降尘。 | 符合环评要求 |
噪声 | 选用低噪声设备,基础减振,设备均在车间内布置。 | 本项目选用低噪声设备,并在底部安装了基础减振,各生产设备均置于全封闭的生产车间内。 | 符合环评要求 |
固废 | 煤矸石 | 矸石暂存于矸石棚,最终外售电厂。 | 产生的矸石暂存于储棚内,不定期对煤矸石进行外售。 | 符合环评要求 |
绿化 | 厂区内地面“非硬即绿”,其中厂区绿化面积2000m2,主要对厂界四周及生产、生活区之间进行绿化隔离。 | 本项目厂区采用1台25t的洒水车进行洒水降尘,目前预留绿化面积约2000m2,待来年以种植低矮灌木进行绿化。 | 项目预留绿化面积约2000m2,待来年以种植低矮灌木进行绿化。 |
2.4原辅材料及能源消耗
项目原辅材料及能源消耗见下表2。
表2原辅材料及能源消耗一览表
序号 | | 原料名称 | 吨产品消耗量 | 年用量 |
1 | | 原煤 | -- | 120万吨 |
2 | | 电 | 2.4kWh/t | 288万kWh |
3 | | 水 | -- | 18000吨 |
2.5项目总投资及环保投资
本项目总投资1800万元,其中环保投资为500万元,占项目总投资的27.78%。见表3。
表3 环保投资一览表
类型 | 污染工序 | 环保措施 | 投资(万元) | 实际环保措施 | 实际投资(万元) |
废气 | 原煤卸车 | 全封闭原煤储棚1座+卸车区上方设水雾喷头抑尘,要求喷淋覆盖率达98%。 | 80 | 建设全封闭钢结构生产车间1座、全封闭钢结构煤储棚2座。生产车间内建设破碎筛分系统,生产车间顶部安装喷淋设施对车间内进行洒水降尘。 | 442 |
原煤筛分破碎 | 集尘罩1个+布袋除尘器1套+15m高排气筒1根+局部喷淋 | 30 | -- |
煤炭堆存 | 堆存区上方设置水雾喷淋设施,要求喷淋覆盖率达98%。 | 30 | 2座煤储棚内对原煤、产品煤、沫煤和矸石进行分区堆放,煤棚内上方设置喷淋设施。 |
全封闭产品棚2座 | 20 |
全封闭式原煤储棚 | 20 |
封闭式矸石棚 | 15 |
煤炭转运 | 各转载点及上方设置水雾喷头+全封闭煤炭皮带输送,要求喷淋覆盖率达98%。 | 30 | -- | -- |
厂区 | -- | -- | 厂区配备1台25t的洒水车,对厂区进行洒水降尘。 | 8 |
| 厂区 | -- | -- | 厂区配备1台25t的洒水车,对厂区进行洒水降尘。 | 8 |
噪声 | 生产过程 | 采用低噪声设备,基础减震 | 50 | 采用低噪声设备,并在生产设备底部安装基础减振。 | 50 |
废水 | 生活污水 | -- | / | 项目产生的生活污水依托内蒙古宝利煤炭有限责任公司污水处理站进行处理,最近用于洒水降尘。 | / |
固废 | 矸石 | 矸石暂存于矸石棚,最终外售电厂 | / | 暂存于煤棚内,不定期对煤矸石进行外售。 | / |
生活垃圾 | 定期集中收集后交由环卫部门处理 | / | 项目产生的生活垃圾经集中收集后由园区环卫部门处置。 | / |
绿化 | 厂区绿化 | 绿化面积2000m2 | 3 | -- | / |
合计 | 283 | | 500 |
2.6劳动定员及工作制度
本项目劳动定员30人,年工作时间330d。
2.7主要工艺流程
宝利煤矿的原煤采用汽车拉运至本项目厂区原煤储棚。原煤通过皮带输送栈桥进入振动筛,将筛选的产品煤通过皮带输送至成品堆场,待存外售。将剩余的煤进入破碎机破碎成粉末后得到沫煤,输送至成品堆场待存外售。将筛选出的煤矸石暂存于分区堆场暂存,最终进行综合利用。
项目采用复合式干法选煤工艺,选出的产品有大块煤、中块煤、小块煤和沫煤。









































