您好,欢迎来到内蒙古腾烽环境检测有限公司!
客服热线:0477-3885885
|
国家重点实验室
首页
关于我们
单位资质附表
实验室展示
环境检测知识
联系我们
企业回馈
验收公示区
验收公示区
您现在的位置:
首页
> > 验收公示区
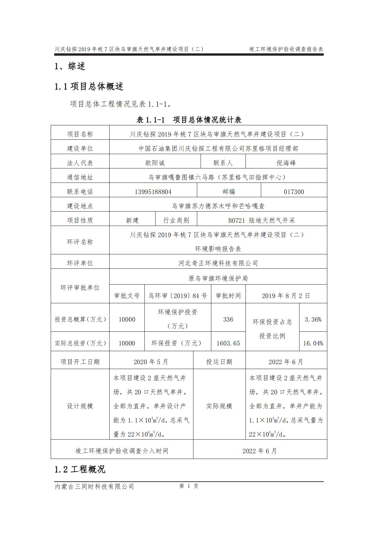
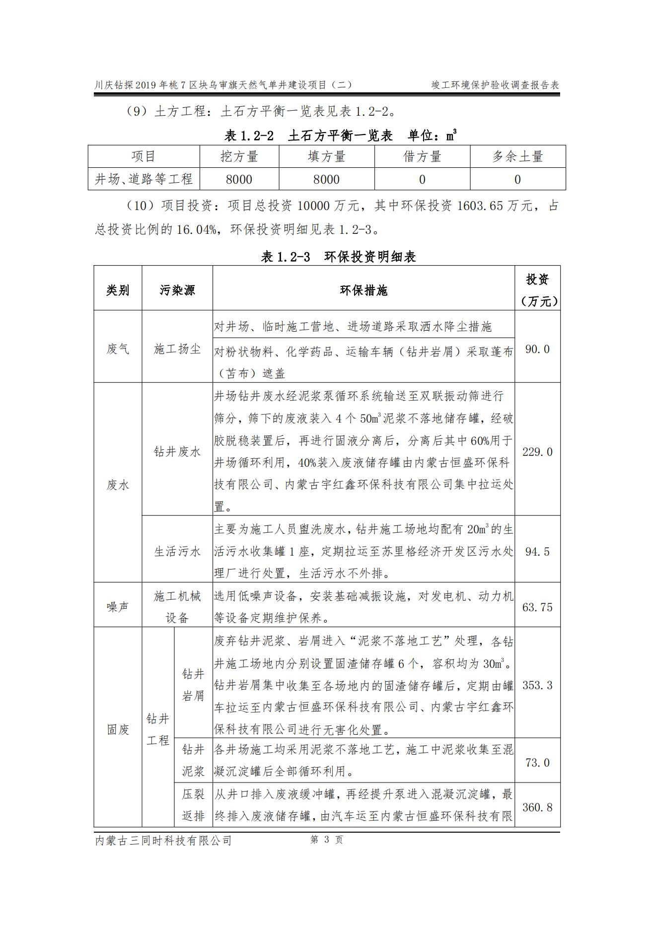
川庆钻探2019年桃7区块乌审旗天然气单井建设项目(二) 竣工环境保护验收调查报告(1)
发表时间:
2022-08-06
阅读次数: 字体:【
大
中
小
】
上一篇:
川庆钻探2019年乌审旗管线建设项目(二) 竣工环境保护验收调查报告(1)
下一篇:
川庆钻探苏里格项目经理部2020年第三批鄂托克旗苏米图单井建设项目 竣工环境保护验收调查报告(1)